常用WFG-JK系列接近开关接线方式知识分享
2022-05-07 大发体育在线注册,大发体育(中国)电气
KWZK-RJ200D系列热金属检测器接线方法分享
2022-05-07 大发体育在线注册,大发体育(中国)自控
KWZK-HT20F活套扫描仪接线方式分享
活套扫描仪接线方法分享
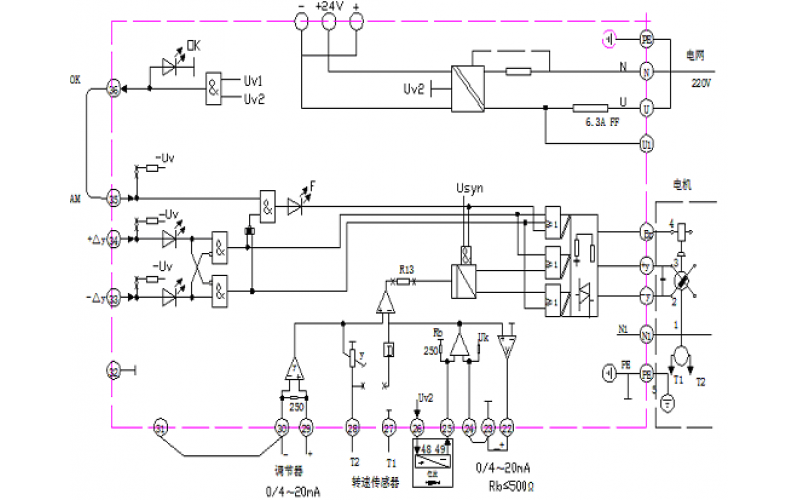
三相KW20电动阀改两相KW20电动阀接线方法知识
2022-05-07 大发体育在线注册,大发体育(中国)阀门
轧线电动阀门的接线原理
ZL-WH系列电动执行器故障分析知识
2022-05-06 大发体育在线注册,大发体育(中国)自控
高炉气体分析仪故障事故分析总结知识